学历改变命运
24小时客服:4008135555/010-82335555
首页 > 自考毕业> 广东自考毕业 > 2024年下半年广东财经大学自学考试本科毕业

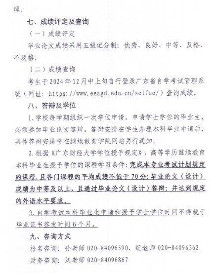
2024年下半年广东财经大学自学考试本科毕业论文(设计)相关工作通知

2024-07-02 09:25:43   文章来源: 广东财经大学继续教育学院   字体:   打印
10月16日习概直播!梳理预测考点 轻松拿捏自考

关注添加

扫码添加学习顾问

了解考试计划,进行学习规划
备战考试,获取试题及资料

扫码下载APP

海量历年试题、备考资料
免费下载领取

扫码进入微信小程序

每日练题巩固、考前模拟实战
免费体验自考365海量试题

免费题库

新人有礼